Equi-libre

Pensez l'architecture d'information

"Equi-libre" est une application mobile dédiée à la méditation et au bien-être mental qui propose une approche holistique et adaptée culturellement au public français, avec un journal émotionnel avancé et des parcours personnalisés pour accompagner les utilisateurs dans leur quête d'équilibre mental.

Client :

Date du projet :

2025

Type de projet :

Application Mobile UX Design Architecture d'information
equi-libre

Une startup ambitieuse dans le domaine du bien-être mental

Equi-libre est une jeune startup française qui souhaite se positionner sur le marché du bien-être mental et de la méditation, en concurrence avec des applications établies comme Petit Bambou et Headspace.

L'entreprise a pour ambition de proposer une application qui se différencie par son approche plus holistique du bien-être, avec une adaptation culturelle spécifique au public français et un suivi personnalisé intégrant un journal émotionnel avancé.

Créer une architecture d'information intuitive et efficace

Equi-libre avait besoin d'une architecture d'information optimale pour assurer une expérience utilisateur fluide et intuitive, essentielle pour fidéliser les utilisateurs dans un secteur hautement concurrentiel.

L'analyse des applications concurrentes a révélé des opportunités d'amélioration, notamment sur la structuration du contenu et la navigation, pour proposer une expérience plus complète et personnalisée.

Le client souhaitait proposer une application qui intègre différentes fonctionnalités : méditation guidée, exercices de respiration, suivi d'humeur, et ressources pédagogiques, tout en maintenant une navigation simple et accessible.

L'enjeu était de concevoir une structure qui réponde aux besoins de différents profils d'utilisateurs, des novices aux pratiquants avancés, avec des parcours utilisateurs clairs et efficaces.

Team working

Une approche méthodique pour une structure optimale

1. Analyse des concurrents

Étude approfondie des applications majeures du marché de la méditation et du bien-être mental, notamment Petit Bambou et Headspace, pour identifier leurs forces et faiblesses.

  • Analyse des structures de navigation
  • Étude de l'organisation du contenu
  • Évaluation des terminologies utilisées
  • Identification des fonctionnalités clés
  • Benchmark des interfaces et designs
  • Analyse des systèmes de suivi et progression

Création de personas et de parcours utilisateurs détaillés pour comprendre les besoins et les comportements des différentes cibles de l'application.

  • Création de 4 personas détaillés
  • Élaboration des parcours utilisateurs
  • Identification des points de friction
  • Analyse des besoins spécifiques
  • Cartographie des opportunités d'amélioration

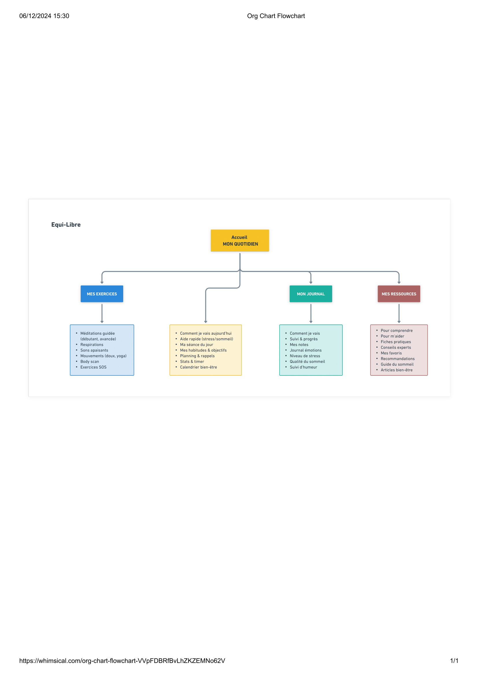
Conception d'une structure d'information claire et intuitive, organisée autour de quatre sections principales pour une navigation optimale.

  • Organisation de la navigation principale
  • Structuration hiérarchique du contenu
  • Catégorisation des fonctionnalités
  • Élaboration des parcours de navigation
  • Définition de la terminologie adaptée

Création de wireframes et prototypes interactifs pour visualiser et tester la structure de l'application avant le développement.

  • Création de wireframes basse fidélité
  • Développement de maquettes fonctionnelles
  • Prototypage des interactions principales
  • Tests d'utilisabilité préliminaires
  • Itérations sur la base des retours

Élaboration de recommandations détaillées pour la mise en œuvre de l'architecture d'information et le développement de l'application.

  • Structure de navigation optimale
  • Organisation du contenu efficace
  • Approche terminologique adaptée
  • Éléments différenciants à valoriser
  • Stratégies pour l'expérience utilisateur

Transformez votre présence en ligne

Découvrez nos services et contactez-nous dès aujourd'hui

Résultat

Notre travail a abouti à une architecture d'information claire et intuitive, organisée autour de quatre sections principales : Mon Quotidien, Mes Exercices, Mon Journal et Mes Ressources. Cette structure permet une navigation fluide et un accès rapide aux fonctionnalités essentielles, tout en offrant une expérience personnalisée à chaque utilisateur.

support-equi-libre
support-equi-libre
support-equi-libre
support-equi-libre
support-equi-libre
support-equi-libre
support-equi-libre
support-equi-libre
support-equi-libre
support-equi-libre
support-equi-libre
support-equi-libre
support-equi-libre
06 12 82 30 36